Zugbeeinflussung beim Bahnübergang

Alles rund um Computertechnik, LEDs, und und und....
Lennart

Re: Zugbeeinflussung beim Bahnübergang

Beitrag von Lennart » Sonntag 9. Dezember 2012, 09:40

Sorry für meine undeutliche Erklärung...

Irgendwie kann ich das bistabile Relais nirgends finden, hast du einen Tipp für mich wo ich das beziehen kann? Gibt es Vllt. Ein passendes bei Conrad? Dort würde ich die anderen Bauteile kaufen, das wäre Ideal.

Vielen dank auf jeden fall für deine Super Hilfe, sobald der bahnübergang fertig ist, werde ich ein kleines Video Posten ;)

Viele Grüße
Lennart

Benutzeravatar
günni
Forumane
Beiträge: 21792
Registriert: Sonntag 19. Januar 2003, 11:00
Wohnort: Düsseldorf

Re: Zugbeeinflussung beim Bahnübergang

Beitrag von günni » Sonntag 9. Dezember 2012, 15:23

Moin,
hier ist das Relais. Lieferant = Reichelt.

Benutzeravatar
domreuter
Forumane
Beiträge: 652
Registriert: Dienstag 1. Juli 2003, 11:08
Wohnort: Flörsheim am Main

Re: Zugbeeinflussung beim Bahnübergang

Beitrag von domreuter » Mittwoch 12. Dezember 2012, 13:17

Moin Günni,

Du alter Brummbär ;-) Er hat doch ganz klar geschrieben, dass die Blinkschaltung für weiß ausgehen soll, wenn das rote Blinklicht angeht...

@Lennart
Solche Bahnübergänge kenne ich noch von früher aus der Tschechoslowakei - allerdings wurde dort das weiße blinken irgendwann in den 90ern abgeschafft - meist, indem die weißen Lampen einfach durch ein Blech ersetzt wurden...

Grüße

Dominik
Man hat nur soviel Stress wie man sich machen lässt.

Benutzeravatar
günni
Forumane
Beiträge: 21792
Registriert: Sonntag 19. Januar 2003, 11:00
Wohnort: Düsseldorf

Re: Zugbeeinflussung beim Bahnübergang

Beitrag von günni » Mittwoch 12. Dezember 2012, 20:12

Moin Dominik,
richtig, das hat er geschrieben, allerdings erst, als ich die erste Schaltung fertig hatte.

Lennart

Re: Zugbeeinflussung beim Bahnübergang

Beitrag von Lennart » Donnerstag 21. November 2013, 09:10

Hallo günni,

Ich bin leider wegen meinem Umzug erst jetzt wieder dazu gekommenndie kleine schwedenanlage und damit auch den bahnübergang weiter zu bauen.

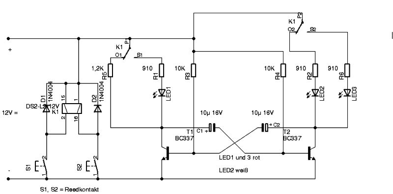
Die Schaltung habe ich mir jetzt aufgebaut, hab allerdings ein kleines Problem. Und zwar schaltet das Relais nicht um.
Die weiße led blinkt aber wenn ich Masse an das Relais halte ( zum testen anstelle der reedkontakte) passiert leider nichts.

Nach dem Datenblatt des Relais, sind die Anschlüsse 1 und 2 ja plus, zwei bekommt jedoch Masse durch den Reed, hat das seine Richtigkeit? Wie du weißt ich versteh nicht viel von Elektronik, das waren so meine ersten Überlegungen, ich hoffe du kannst mir irgendwie weiterhelfen.

Viele Grüße
Lennart

Benutzeravatar
günni
Forumane
Beiträge: 21792
Registriert: Sonntag 19. Januar 2003, 11:00
Wohnort: Düsseldorf

Re: Zugbeeinflussung beim Bahnübergang

Beitrag von günni » Donnerstag 21. November 2013, 18:15

Moin,
welches Relais hast Du verwendet? Typ, Hersteller, Bezugsquelle.

Lennart

Re: Zugbeeinflussung beim Bahnübergang

Beitrag von Lennart » Donnerstag 21. November 2013, 20:18

Ich hab deine Anleitung streng befolgt, demnach dieses hier:
günni hat geschrieben:Moin,
hier ist das Relais. Lieferant = Reichelt.

Benutzeravatar
günni
Forumane
Beiträge: 21792
Registriert: Sonntag 19. Januar 2003, 11:00
Wohnort: Düsseldorf

Re: Zugbeeinflussung beim Bahnübergang

Beitrag von günni » Donnerstag 21. November 2013, 20:34

Moin,
wie viele Anschlußpins hat Dein Relais?

Lennart

Re: Zugbeeinflussung beim Bahnübergang

Beitrag von Lennart » Donnerstag 21. November 2013, 21:54

Es hat 10 Anschlusspins!?

Benutzeravatar
günni
Forumane
Beiträge: 21792
Registriert: Sonntag 19. Januar 2003, 11:00
Wohnort: Düsseldorf

Re: Zugbeeinflussung beim Bahnübergang

Beitrag von günni » Freitag 22. November 2013, 16:43

Moin,
dann schau Dir bitte mal dieses Datenblatt an. <- Rechtsklick und speichern unter.
Das Relais auf der rechten Seite ist Deines.
Pin 1 und 2 werden zusammen an Plus geschaltet. Die Minus-Seiten, Pin 15 und 16 (die Nummern sind in der Zeichnung schlecht zu sehen) werden abwechselnd nach Minus getastet. Das bedeutet, an Pin 1 und Pin 15 sind die Anschlüsse der ersten Wicklung, Pin 2 und Pin 16 die der zweiten Wicklung.
Schaltungsbeispiel:
Strom fließt durch die erste Wicklung, das Relais schaltet um. Fließt nun wieder Strom durch die erste Wicklung, passiert nichts, also es wird nicht umgeschaltet weil das Relais bereits in der Stellung ein liegt.
Erst wenn Strom durch die zweite Wicklung fließt, schaltet das Relais um und liegt in Stellung 2.
Erst wenn wieder Strom durch die erste Wicklung fließt geht das Relais in Stellung 1.

Na, habe ich Dich jetzt richtig verwirrt? 8)
Zur Not erkläre ich es Dir auch nochmals per Telefon.

Benutzeravatar
Datterich
Forumane
Beiträge: 10071
Registriert: Montag 9. Februar 2004, 14:21
Wohnort: 100 km südlich Speicherstadt

Zugbeeinflussung beim Bahnübergang

Beitrag von Datterich » Freitag 22. November 2013, 16:50

@ günni, das habe sogar ich als Elektronic-DAU verstanden. Aber in der verlinkten Beschreibung (Datenblatt) steht auch etwas über "Abfallspannung" - in welche Tonne kommt denn die, oder ist das Sondermüll? :hm?:

Schelmische Grüße in alle Welt
Datterich
Hier trifft man manchmal Leute, die gar keinen Zug vertragen ...

Benutzeravatar
günni
Forumane
Beiträge: 21792
Registriert: Sonntag 19. Januar 2003, 11:00
Wohnort: Düsseldorf

Re: Zugbeeinflussung beim Bahnübergang

Beitrag von günni » Freitag 22. November 2013, 17:07

Moin Alf,
dafür gibt es beim Stromversorger entsprechende Eimer. Diese haben einen Deckel. Wenn der Eimer voll ist, wird er abgeholt und der Inhalt entsprechend vergütet. Die Eimer für Ökostrom sind grün, die für Strom aus fossilen Brennstoffen schwarz und die für Atomstrom durchsichtig mit Bleimantel. Ich hoffe, dass ich Dir helfen konnte.

Benutzeravatar
HahNullMuehr
Forumane
Beiträge: 6638
Registriert: Dienstag 20. Januar 2009, 14:28
Wohnort: Rösrath, Δ 435 km
Kontaktdaten:

Re: Zugbeeinflussung beim Bahnübergang

Beitrag von HahNullMuehr » Freitag 22. November 2013, 22:24

Gut, dass wir das geklärt haben.

Eine Frage noch zu Belegung der übrigen Pins:

Deute ich das korrekt, dass in einer Stellung eine Verbindung von Pin 4 zu 6 besteht (gleichzeitig eine weitere 13 - 11)
und nach Umschalten in die andere Stellung dann Pin 4 - 8 (bzw. 13 - 9) leitet?

Gruß
Micha W. Muehr, Rösrath
Meine Bastelstunde gibt es auch auf YouTube.
Ich mach es lieber am Anfang exakt - und schluder später ein bisschen. Wenn ich schlampig anfange, krieg ich es am Ende nicht wieder genau.

Benutzeravatar
günni
Forumane
Beiträge: 21792
Registriert: Sonntag 19. Januar 2003, 11:00
Wohnort: Düsseldorf

Re: Zugbeeinflussung beim Bahnübergang

Beitrag von günni » Freitag 22. November 2013, 22:36

Moin,
wenn man sich die Beschreibung anschaut, braucht man nicht zu deuten.
Also, Deine Erkenntnis, bzw. Dein Lesen des Schaltsymbols ist richtig.

Lennart

Re: Zugbeeinflussung beim Bahnübergang

Beitrag von Lennart » Montag 25. November 2013, 20:15

Also, auf deiner Schaltung(siehe unten) sind doch aber pin 1 und 2 nicht gemeinsam an Plus geschaltet, oder seh ich das falsch.
Dateianhänge
schweden-Bahnuebergang2.jpg

Benutzeravatar
günni
Forumane
Beiträge: 21792
Registriert: Sonntag 19. Januar 2003, 11:00
Wohnort: Düsseldorf

Re: Zugbeeinflussung beim Bahnübergang

Beitrag von günni » Montag 25. November 2013, 20:46

Moin,
das Relais von Reichelt ist von einem anderen Hersteller.
Die Nummern in der Schaltung nicht beachten. Nimm das Datenblatt von Reichelt.

Lennart

Re: Zugbeeinflussung beim Bahnübergang

Beitrag von Lennart » Dienstag 26. November 2013, 17:24

ok, da wird wohl der Fehler liegen, ich habe die Nummern natürlich genauestens übernommen von der Zeichnung.
Magst du mir noch sagen wozu die beiden Dioden D1 und D2 dienen? Nur der Verständnis wegen, es interessiert mich ja doch wie genau die Schaltung funktioniert.

Grüße und Vielen Dank
Lennart

Benutzeravatar
günni
Forumane
Beiträge: 21792
Registriert: Sonntag 19. Januar 2003, 11:00
Wohnort: Düsseldorf

Re: Zugbeeinflussung beim Bahnübergang

Beitrag von günni » Dienstag 26. November 2013, 17:43

Moin,
das sind Freilaufdioden. Sie dienen zum Schutz vor einer Überspannung beim Abschalten einer induktiven Gleichspannungslast (hier die Relaiswicklung)

Samantha84

Re: Zugbeeinflussung beim Bahnübergang

Beitrag von Samantha84 » Mittwoch 11. Dezember 2013, 11:44

Ich hänge mich mal hintendran: Bei der Suche im Internet bin ich auf diese Schaltung gestoßen:

http://www.eitorfer-mueller.de/schranke ... ellbahnen/

was haltet ihr von der? Liest sich auf jedenfall interessant.

Antworten